借內地「綠色算力」大勢 香港數據中心須制訂能效硬指標

隨着人工智能與大數據分析席捲全球,電力已成為 AI 時代不可或缺的資源,而支撐這場科技革命的數據中心,已變成了「用電大戶」。綠惜地球最近發表報告,推算最近動工的沙嶺數據園,落成後每年用電量可達 17.5 億度,預料超越港鐵,成為全港頭號用電大戶,用電衍生的碳排放量約 66 萬噸。面對如此龐大的能源需求與碳排放挑戰,香港的節能政策宜盡快更新。近年中國內地的節能經驗和標準日趨成熟,值得大興創科的香港借鏡。
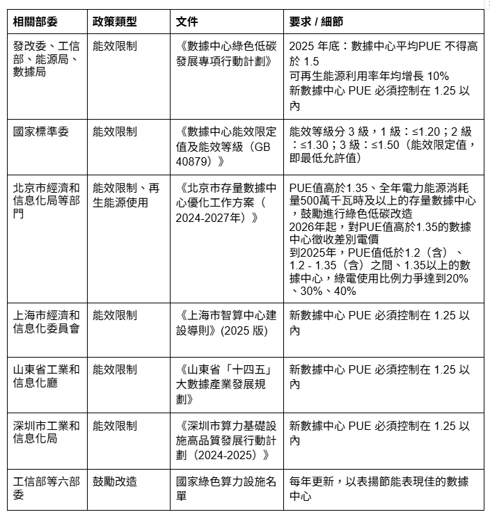
內地政策:從頂層規劃到國家標準的組合拳
為了落實「雙碳」目標,中國內地建立了一套政策和標準並重的管理體系。今年兩會公布的《十五五規劃綱要》明確提出要建立行業碳排放管控機制,健全重點用能單位管理制度,並特別點名要提升算力設施、5G 基站等領域的能效。至於具體行動,2024 年發改委等部委聯合發布了《數據中心綠色低碳發展專項行動計劃》,為業界制訂了明確的節能時間表:到了 2025 年底,全國數據中心的平均電能利用效率(PUE)須降至 1.5 以下,可再生能源利用率年均增長率須達 10%。至於新建及改擴建的大型和超大型數據中心,其 PUE 必須控制在 1.25 以內,而國家樞紐節點的項目要求更高,不得高於 1.2 。
PUE 是衡量數據中心能效的重要指標,數值越接近 1,代表非 IT 設備(如冷卻系統)的耗電越低,能源效益則越佳。目前中國內地不僅有政策指標,2021 年更推出了具約束力的國家標準《數據中心能效限定值及能效等級(GB 40879)》。該標準把能效分為三級,1 級為最高(PUE ≤ 1.20),3 級則為「最低允許值」(PUE ≤ 1.50)。自去年起,國家正部署進一步收緊限值,以便對接最新的節能要求。

表一:中國內地有關數據中心節能的政策舉隅
香港現狀與建議:避免「數據之都」現「碳排黑洞」
相比之下,香港起步較慢。將於年中全面實施的《建築物能源效益條例》要求數據中心等場地公布耗能數據,政府預計每年可省 4 億 5,000 萬度電 ,但法例只要求公開資訊,而非要求採取節能措施。至於政府的數據中心,管理的部門則以「保安」為由,拒絕提供能效資料,因此公眾無法得知其節能表現,以作節能的參考依據。目前本港對數據中心暫未設能效指標,政府表示未來會與業界商討。隨著沙嶺數據園等大型項目動工之際,我們認為節能不宜只停留於自願行動。
從供應而言,香港可再生能源供應太少,暫未能滿足數據中心的龐大用電需求,未來或須引入境外的可再生能源,以降低能源生產的碳排放總量。局方在電力供應上下了不少苦功,近年碳排放量遞降,成績有目共睹,但能源的碳排放管理不宜只顧供應,而忽略了需求和能效管理。近年愛爾蘭成為跨大西洋數據中心樞紐,導致用電量和碳排放量急升。儘管電網每度電的溫室氣體排放量在過去 10 年跌逾一半,但數據中心用電量飛漲近 5 倍,以致數據中心的總碳排放量急增近 2 倍。
近年中國內地在數據中心能效管理上有不少突破,值得香港參考。香港宜主動制訂具約束力的 PUE 限值,規定新建大型數據中心 PUE 必須低於 1.25,並為現存中心設定過渡期,使 PUE 逐步降至 1.4 或以下。如欲正面推動節能風氣,政府亦可參考工信部的做法,建立「綠色算力設施名單」,每年評選並表揚表現卓越的綠色數據中心,方便企業挑選節能的數據中心來租用。
數據中心是推動數字經濟的引擎,香港擁有與國際接軌的優勢,更應積極對接國家的綠色標準,透過政策引導與技術創新,將香港打造成真正低碳、可持續的國際綠色數據樞紐。
綠惜地球
助理環境事務經理
陳永傑



